Весна, обострение, дурная голова опять не даёт покоя рукам
.
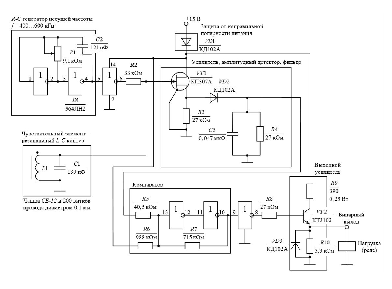
Описанный выше блок коммутации БК-4, несколько лет назад был продан одному из форумчан, кому уже не помню, так как проектора были переделаны и могли работать без блока, то острой необходимости в блоке не было, вот и продал, но позже (тоже уже давно) по случаю был куплен другой блок, но его под датчики я до сих пор не переделал. Мало того перед новым годом был куплен с консервации еще один почти полный комплект ПК-2Н, ещё не распаковывал, но с приходом весны меня стали посещать мысли об установки на них датчиков метки для автоматического перехода, но без фанатизма, без глобальных переделок как на первых моих ПК, хочется сохранить заводской вид. Если кто помнит, то в прошлом году я расконсервировал кинопроектора КН-20П и на них у меня была мысль поставить датчики и автоматику, датчики хотел поставить ДБМ-2 от 23КПК-2 с подпружиненным роликом автостопа, у меня таких нет, решил поискать на авито, нашёл, но цена оказалась 5000 за один, а нужно два, на этом переделка кинопроекторов КН-20П закончилась, но сейчас решил обратится за датчиками к нашим друзьям-китайцам, как и ожидалось индуктивных датчиков у них полно, естественно они не в виде роликов и к кинотехнике не имеют отношения, если кто знает кинопроектор МЕО-5Х, там датчики тоже не встроены в ролики, плёнка идёт с небольшим зазором над датчиком и всё работает.
Было принято решение покупать датчики на алиэкспресс, для пробы были куплены два вот таких датчика.
Так же для датчиков были куплены вот такие реле, это реле времени с запуском от короткого импульса, почему реле времени, а не бистабильный триггер, объясню позже.
Сегодня были проведены испытания датчика и реле, испытывал на кинопроекторе 23КПК, от стандартной метки 19мм реле успевает включится, а вот от метки 15мм реле уже не успевает включится, хотя светодиод на датчике моргает, просто реле не успевает включится, видео испытаний.




